景观人-北京林业大学2026专硕复试班(园林建筑笔试+面试指导+热点精讲+实战模拟面试)



(25届复试通知,截取官网↑)

▶课程特色:
1.景观人-北林专硕设计方向复试班课程将依据复试大纲及往年复试流程,总共包含园林建筑快题设计、面试专项(面试指导+热点精讲+实战模拟面试),针对性指导复试准备工作、笔试及面试的各个环节,为考生的复试保驾护航。
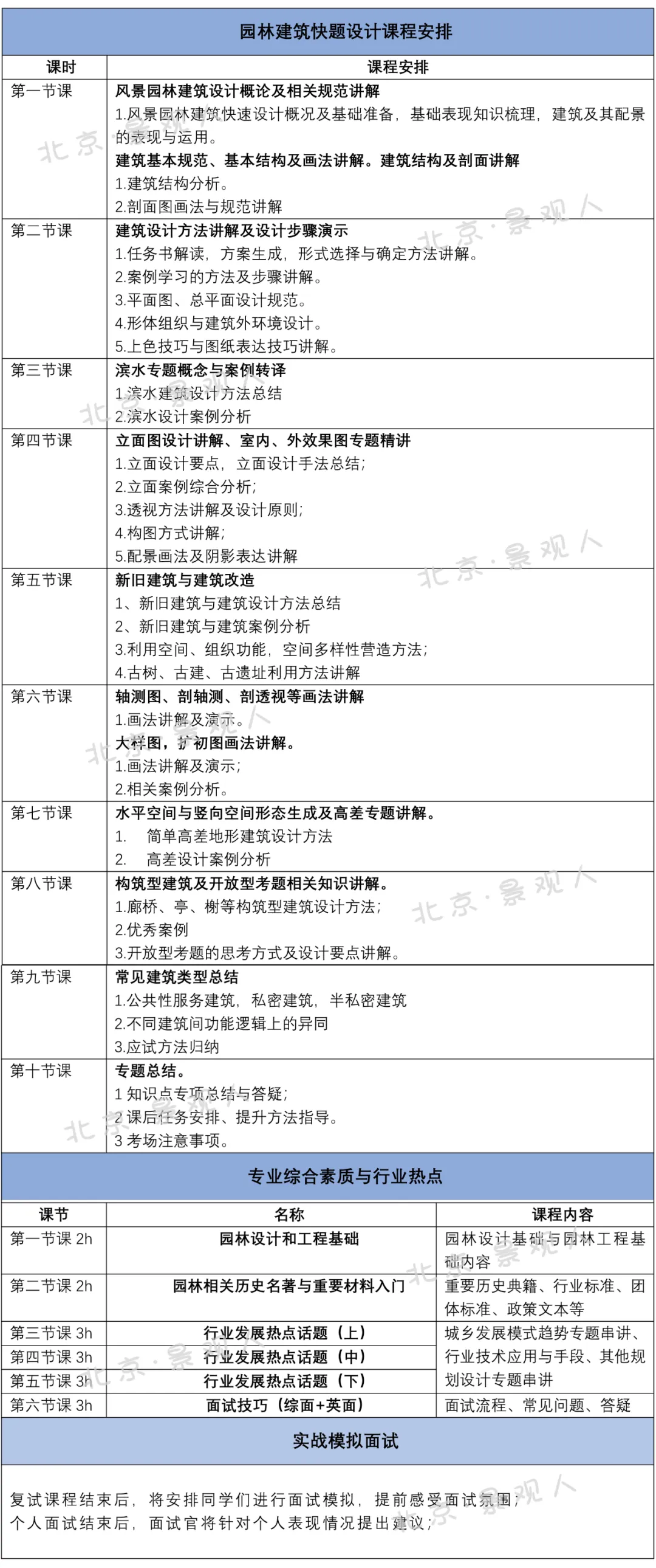
2.园林建筑快题设计班设置10节课每节课3~4h,涉及考研全部专题,解决设计及所有图的规范问题,图面表达,功能组织等问题,帮助打牢设计基础,快速提高。
3.面试专项:面试重点考察考生一般能力、专业基础、创新潜质和综合素质。采取专业问题回答与学科复试专家专业询问相结合的方式进行,它会极大地影响考官对考生的整体印象。因此对于每一个环节(外形的整洁、个人状态、个人专业等等)都要有所注意。复试班综合素质部分进行复试面试流程介绍,热点讲解,面试技巧的讲解。
4.实战模拟面试:1V1进行模拟面试,提前感受面试氛围,结束后针对个人表现提出相对应建议。
5.资料发放:复试面试配套资料纸质版邮寄+景观人往届内部学员作品集-园林建筑篇电子版
▶课程安排:


·纸质版热点资料:
报名补齐全款后安排邮寄景观人景观热点资料参考,全面覆盖近几年最新热点问题(更新至最新一年),景观人对内容进行了重新梳理与编排,便于记忆、阅读;


·设计方向模拟面试切片
▼线上面试:



王老师
北林硕士毕业 6年园林建筑快题教学
北京林业大学风景园林学硕士,当年考研初试总排名第二,建筑设计单科133分。深耕景观教学6年,一直担任景观人园林建筑快题设计的教学工作。擅长精准适配不同基础学员,定制个性化高效备考方案,教学针对性极强。现任职于北京大型国企设计院,熟稔景观项目全流程落地,深谙行业发展趋势,兼具扎实学术功底与丰富实战经验,指导兼具专业性与落地性。

张老师
风景园林硕士毕业 深耕理论教学4年
拥有风景园林硕士学位,4年多以来深耕考研理论教学,具备扎实的专业知识储备,对行业前沿热点始终保持着敏锐的洞察力。理论课堂思路清晰。讲解到位,热点讲解课堂开阔同学视野,储备专业知识。

·学费:专硕复试班3300元,课程包含园林建筑快题设计+综合素质与行业热点+面试指导+实战模拟面试+复试面试资料邮寄。
·上课形式:课程直播+课下回放,有效期至当年复试。
01/老学员特别福利
老学员无需团报,转发本推文至朋友圈或QQ空间,均不可分组屏蔽,即优惠200元;
02/新学员特别福利
3人团报,每人优惠200元













来源: 北京景观人设计
编辑:图布斯新媒体运营中心


