地方标准 | 北京发布《花园城市屋顶绿化建设管理技术指南》

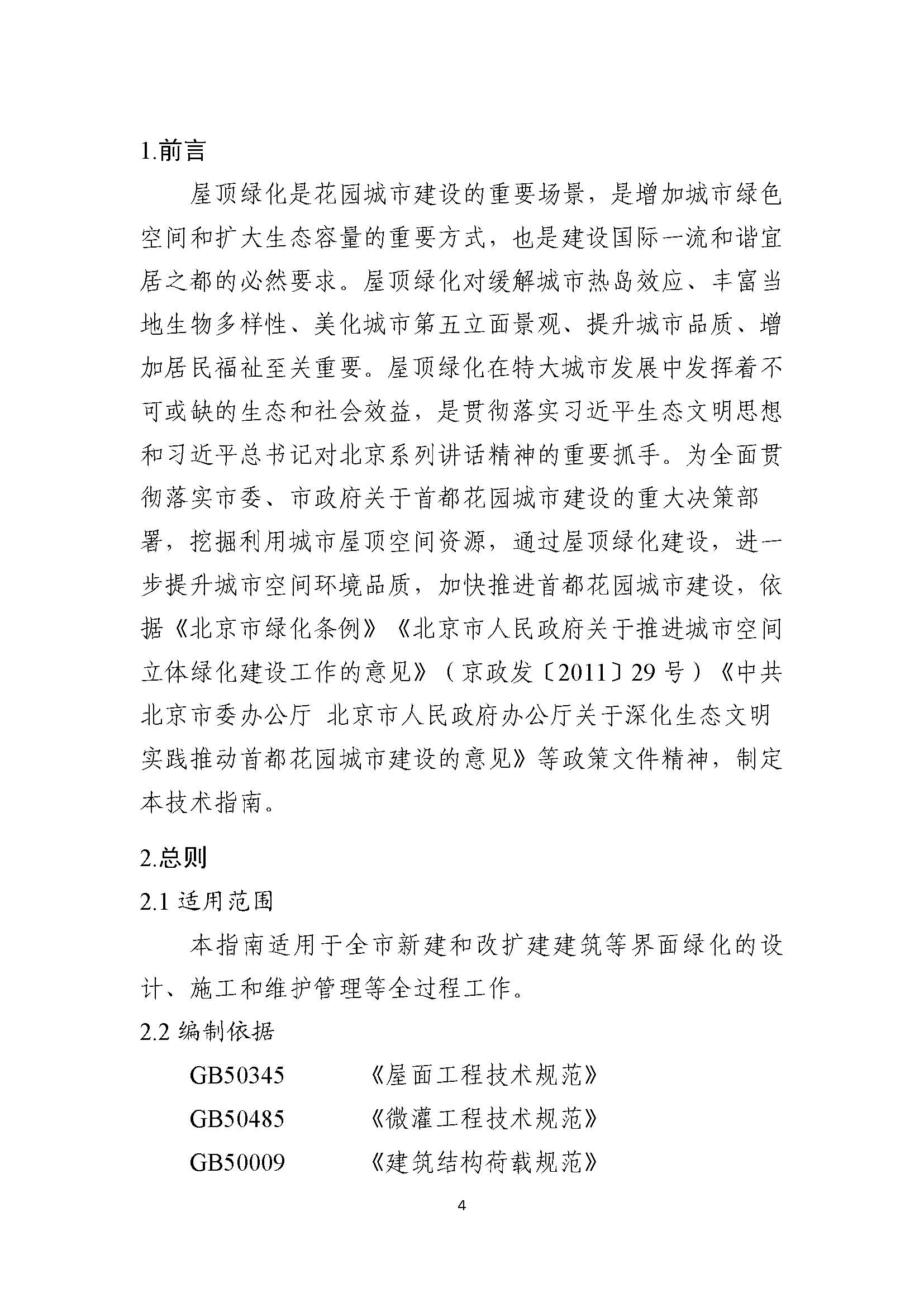
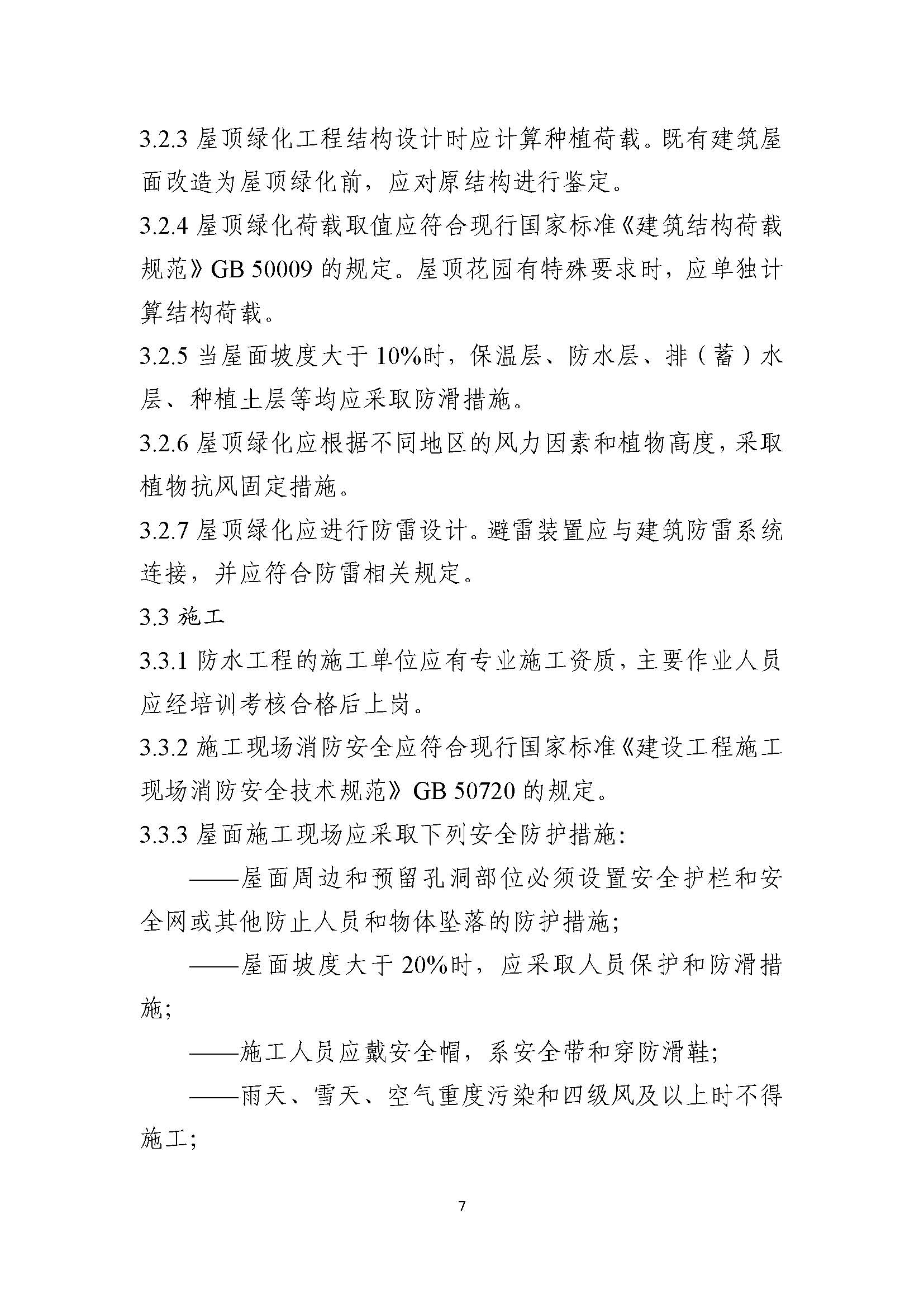
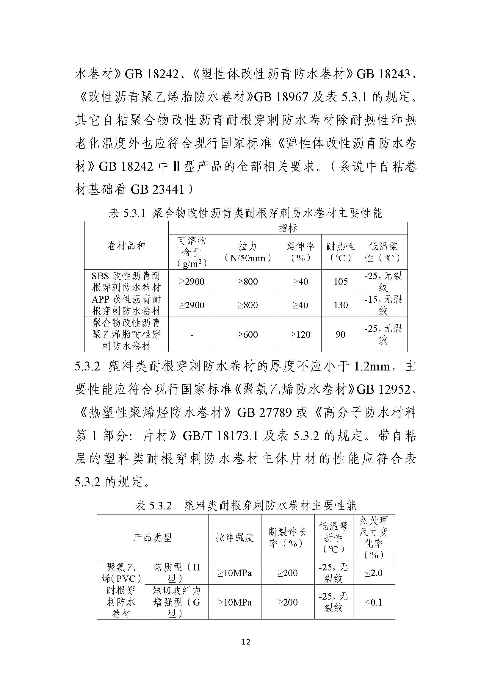
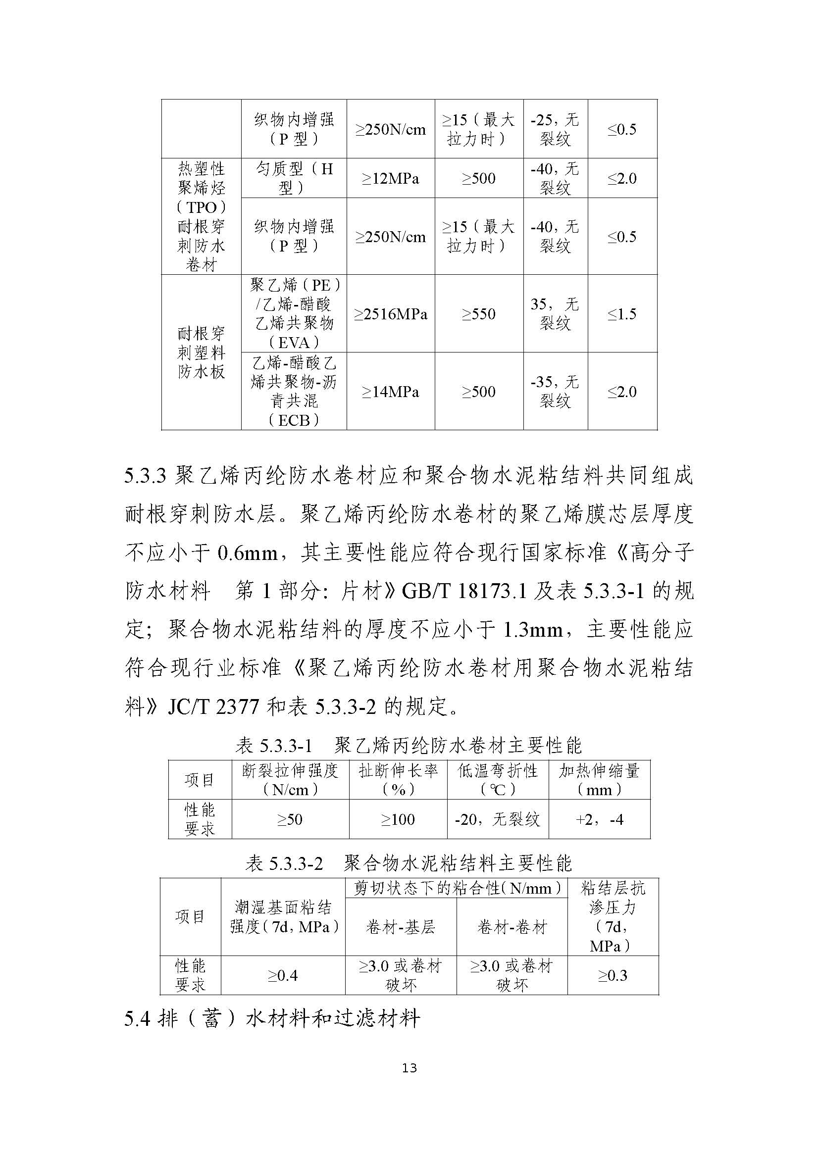
近日,北京市园林绿化局印发《花园城市屋顶绿化建设管理技术指南》(以下简称《指南》)。《指南》共包含1个总则及7个专项技术分册,旨在系统规范和指导全市范围内新建及既有建筑屋顶绿化的规划、设计、施工、验收及后期养护管理等全流程工作,为挖掘利用城市第五立面资源、提升城市环境品质提供权威技术依据。

附件:花园城市屋顶绿化建设管理技术指南







































































































































































































来源: 中国风景园林学会
编辑:图布斯新媒体运营中心

近日,北京市园林绿化局印发《花园城市屋顶绿化建设管理技术指南》(以下简称《指南》)。《指南》共包含1个总则及7个专项技术分册,旨在系统规范和指导全市范围内新建及既有建筑屋顶绿化的规划、设计、施工、验收及后期养护管理等全流程工作,为挖掘利用城市第五立面资源、提升城市环境品质提供权威技术依据。

附件:花园城市屋顶绿化建设管理技术指南







































































































































































































来源: 中国风景园林学会
编辑:图布斯新媒体运营中心
客服